ST(意法半導體)的型號STM32F767VGT6屬于MCU微控制器,采用高性能Arm?Cortex?-M7 32位RISC內核,工作頻率高達216MHz。Cortex?-M7內核具有浮點單元(FPU),支持Arm?雙精度和單精度數據處理指令和數據類型。它還實現了一整套DSP指令和一個增強應用程序安全性的內存保護單元(MPU)。

STM32F767VGT6包含高速嵌入式存儲器,閃存容量高達2M字節、512KB SRAM(包括用于關鍵實時數據的128KB數據TCM RAM)、16KB指令TCM RAM(用于關鍵實時例程)、4 KB備份SRAM,以及連接到兩條APB總線、兩條AHB總線、32位多AHB總線矩陣和支持內部和外部存儲器訪問的多層AXI互連的大量增強型I/O和外圍設備。
STM32F767VGT6均提供三個12位ADC、兩個DAC、一個低功耗RTC、十二個通用16位定時器(包括兩個用于電機控制的PWM定時器)、兩個通用32位定時器、一個真隨機數發生器(RNG)。
STM32F767VGT6的功能特點
1、高性能:搭載了主頻最高可達216MHz的ARM Cortex-M7內核,配備了高達2M的Flash存儲器和512KB的SRAM,從而提供了優越的性能和響應能力。
2、豐富的外設接口:內置了豐富的外設接口,包括多個通用定時器、高速USB接口、多個串行通信接口(如SPI、I2C、UART等)、以太網接口、以及模擬和數字外設接口等,可以滿足各種不同應用場景的需求。
3、低功耗特性:支持多種低功耗模式,包括停機模式、待機模式和休眠模式,以實現節能和延長電池壽命。
4、安全性提升:具備硬件加速的加密和解密功能,包括AES、3DES、SHA和MD5等算法,能夠提供數據安全性和完整性的保障。
5、高度集成:整合了高性能的模擬-數字轉換器(ADC)、數字-模擬轉換器(DAC)、以及各種傳感器接口,使其適用于廣泛的應用領域,如工業控制、智能家居、汽車電子等。
STM32F767VGT6的應用領域
STM32F767VGT6是一款高性能的ARM Cortex-M7內核微控制器,具有豐富的外設和內存配置,其主要應用領域如下:
1、工業控制:該微控制器適用于工業自動化控制系統、機器人控制、智能電網監控和工廠自動化。
2、醫療設備:STM32F767VGT6可以用于醫療儀器設備、健康監測設備、醫療影像處理和醫療信息系統。
3、消費類電子產品:如智能家居設備、智能穿戴設備、智能可穿戴設備、可穿戴產品和消費類電子設備。
4、通信設備:可應用于通信基站、安全門禁系統、智能設備和工業物聯網設備等。
STM32F767VGT6的中文參數
品牌:ST(意法半導體)
產品分類:32位MCU
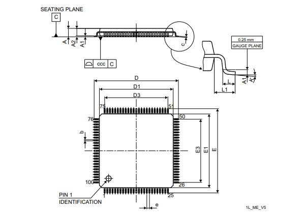
封裝:100-LQFP(14x14)
包裝:托盤
核心處理器:ARM Cortex-M7
內核規格:32-位
速度:216MHz
連接能力:CANbus,EBI/EMI,以太網,I2C,IrDA,LINbus,MMC/SD/SDIO,QSPI,SAI,SPDIF,SPI,UART/USART,USB OTG
外設:欠壓檢測/復位,DMA,I2S,LCD,POR,PWM,WDT
I/O數:82
程序存儲容量:1MB(1M x 8)
程序存儲器類型:閃存
EEPROM容量:-
RAM大小:512K x 8
電壓-供電(Vcc/Vdd):1.7V ~ 3.6V
數據轉換器:A/D 16x12b;D/A 2x12b
振蕩器類型:內部
工作溫度:-40°C ~ 85°C(TA)
安裝類型:表面貼裝型
基本產品編號:STM32F767
HTSUS:8542.31.0001
商品標簽:通用類MCU
STM32F767VGT6的引腳封裝圖


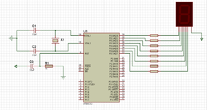
STM32F767VGT6的原理圖

STM32F767VGT6的型號解釋圖

詢價列表 ( 件產品)
哦! 它是空的。