高品質的機器人設備吸塵器需要高效率、較長電池壽命以及高可靠性和耐用性。這樣就可以實現基本的區域清潔或切割功能,并確保與智能手機無線連接,從而設置時間表和軟件升級。我們的MCU具有高性能處理和精確的電機控制、低功耗無線連接選項以及互認證產品安全性,可確保設計安全、強大且高效的機器人設備。

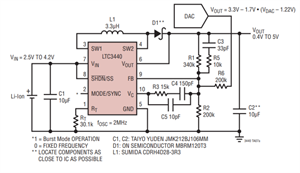
機器人吸塵器應用框圖
機器人吸塵器推薦產品
MCU/MPU
i.MX 8M系列 - Arm?Cortex?-A53、Cortex-M4、音頻、語音、視頻
i.MX RT1050跨界MCU,配備Arm?Cortex?-M7內核
KV4x: Kinetis KV4x-168 MHz,高性能電機 / 功率變換微控制器(MCU),基于ARM?Cortex?-M4內核
Wi-Fi模塊
88W8987: 2.4/5GHz雙頻1x1 Wi-Fi?5 (802.11ac) + Bluetooth?5.2解決方案
2.4/5 GHz雙頻1x1 Wi-Fi?4(802.11n)+ Bluetooth?5.2解決方案
HAN
JN5189/88 (T):高性能、超低功耗MCU,適用于Zigbee?和Thread,內置NFC選件
QN9090/30(T): Bluetooth LE MCU帶有Arm?Cortex?-M4 CPU, 高能效的模數外設以及NFC標簽選項
PMIC
PF1550: 面向低功耗處理器系統、帶1A Li+線性電池充電器的PMIC
負載開關
安全元件
EdgeLock?SE050:Plug & Trust和安全元件系列 — 通過最大靈活性增強物聯網安全
溫度傳感器
PCT2075: I2C總線Fm+, 精度為1℃, 數字溫度傳感器和熱看門狗
LED驅動器
PCA9952_PCA9955: 16通道Fm+ I2C總線57 mA恒定電流LED驅動器
加速度傳感器
FXLN83xxQ: 恩智浦模擬加速度傳感器
電機驅動器
GD3000: 3相無刷電機預驅動器
流量/壓力傳感器
MPXHZ6130A: 15至130kPa,5.0v,絕對壓力傳感器
RTC
PCF85363A: 微小封裝實時時鐘/日歷
具有鬧鐘功能和I2C總線的小型實時時鐘/日歷
Motor Driver
GD3000: 3相無刷電機預驅動器
MPC17510: H橋,有刷直流電機驅動器,2-15V,3.8A,200kHz
如果您需要了解NXP恩智浦相關產品的數據手冊、規格書、價格、樣品測試請聯系我們。
詢價列表 ( 件產品)
哦! 它是空的。