REALTEK瑞昱RTD2556QR-VL-CG監控控制器結合了一個模擬RGB輸入接口、多個DP1.2數字輸入接口與HDCP1.4、多個HDMI1.4數字輸入接口和HDCP1.4以及DVI數字輸入接口。嵌入式MCU基于工業標準8051內核,帶有外部串行閃存。

RTD2556QR-VL-CG適用于多個細分市場和顯示應用,如顯示器、一體機和嵌入式應用。
特征
RTD2556QR-VL-CG支持輸入格式
高達2560x1600@60Hz,2560x2048@
50Hz。
支持eDP和LVDS面板接口
放大和縮小
嵌入式一個帶SPI閃存的MCU
控制器。
它在鍵盤應用程序中包含2個ADC
只需要一個晶體就可以生成所有晶體
時間。
可編程內部低壓復位
(LVR)
高分辨率6通道PWM輸出,以及
寬范圍可選PWM頻率。
結晶
支持14.318MHz晶體類型
模擬RGB輸入接口
1支持模擬輸入
集成8位三通道210MHz
ADC/PLL
的嵌入式可編程施密特觸發器
HSYNC
支持綠色同步(SOG)和各種
復合同步模式的種類
片上高性能混合PLL
高分辨率真64相ADC PLL
YPbPr支持高達HDTV 1080分辨率
高速接收器
RTD2556QR-VL-CG支持3端口高
速度接收器,包括一個端口
DisplayPort1.2接收器,HDMI1.4的一個端口
和DisplayPort1.2組合接收器和一個
HDMI1.4/DVI組合接收器的端口。
在HDMI模式下,最新的HDMI1.4是
支持
在HDMI模式下,僅數據啟用模式為
支持
在HDMI模式下,6位、8位、10位和12位
支持顏色深度傳輸
在HDMI模式下,高帶寬數字
支持內容保護(HDCP 1.4)
在HDMI模式下,允許HDMI音頻
傳輸到I2S/SPDIF輸出
在HDMI模式下,AMD HDMI Freesync
支持技術
在DisplayPort模式下,最新的DisplayPort
支持1.2
在DisplayPort模式下,雙鏈路層速度
HBR(2.7GHz)、RBR(1.62GHz)
支持
在DisplayPort模式下,6位、8位、10位和
支持12位顏色深度傳輸
在DisplayPort模式下,高帶寬數字
支持內容保護(HDCP 1.4)
在DisplayPort模式下,允許音頻
傳輸到I2S/SPDIF輸出
在DisplayPort模式下,VESA自適應同步
支持技術
在DVI模式下,數字內容保護
支持(HDCP 1.4)
在DVI模式下,兩個相鄰的接收器
支持帶HDCP的雙鏈路DVI
嵌入式微控制器
工業標準8051外芯
串行閃存
適用于各種應用的低速ADC
支持I2C主硬件或從硬件
自動檢測/自動校準
輸入格式檢測
兼容標準VESA模式和
支持自定義模式
相位/圖像位置/顏色的智能引擎
標定
音頻
輸出:IIS、SPDIF
嵌入式音頻DAC
嵌入式耳機放大器
縮放
完全可編程縮放比
獨立的水平/垂直縮放
先進的縮放算法提供了高
圖像質量
清晰度/平滑濾波器增強
支持4:3到16:9的非線性縮放或
16:9至4:3
顏色處理器
真正的12位顏色處理引擎
可編程14位伽瑪支持
支持xvYCC
Adobe/sRGB合規性
用于較少面板的高級抖動邏輯
顏色深度增強
動態過沖拖尾消除引擎
亮度和對比度控制
視頻清晰度的峰值/取心功能
支持UltraVivid III功能以增強
最小人為影響的圖像質量
生產力應用程序
生動色彩TM
獨立顏色管理(ICM)
動態對比度控制(DCC)
第二代精確色彩映射
(PCM)
圖像自適應節能(IAPS)
支持ADC降噪
輸出接口
通過任一LVDS支持8位輸出
支持4端口LVDS,每個端口的速度為
端口高達93MHz
支持帶輸出的4通道eDP(HBR)
格式高達2560x1600@60Hz。
全可編程顯示定時發生器
靈活的數據對交換,簡化系統
設計
固定了完美面板的最后一行輸出
能力
嵌入式OSD
嵌入式30K SRAM動態存儲
OSD命令和字體
支持多色RAM字體,1、2和4位
每像素
64調色板
具有alpha混合的最大26窗口/
漸變/漸變目標顏色/漸變
反轉顏色/動態淡入/淡出,
邊界/陰影
旋轉90180270度
獨立行陰影/邊界
每個的可編程閃爍效果
性格
OSD制作的內部模式生成器
工廠模式
支架12x18~4x18比例
OSD字體的硬件解壓縮
支持OSD滾動
支持2個獨立的基于字體的OSD
幀緩沖區支持
LiveShowTM功能,高性能
RTC(響應時間補償)。
嵌入式幀緩沖
電源
3.3V/2.5V/1.1V電源
應用
主板、顯示器上的顯示系統
適用于一體機和嵌入式應用程序的顯示系統
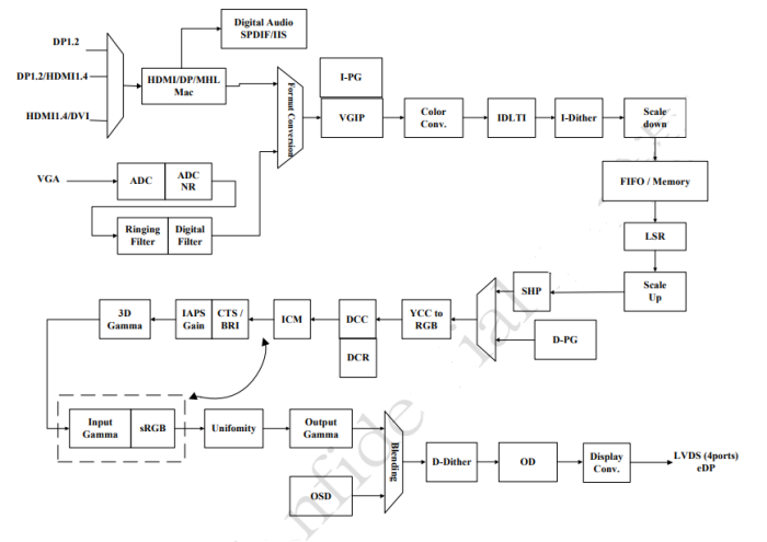
功能框圖

引腳封裝圖

詢價列表 ( 件產品)
哦! 它是空的。