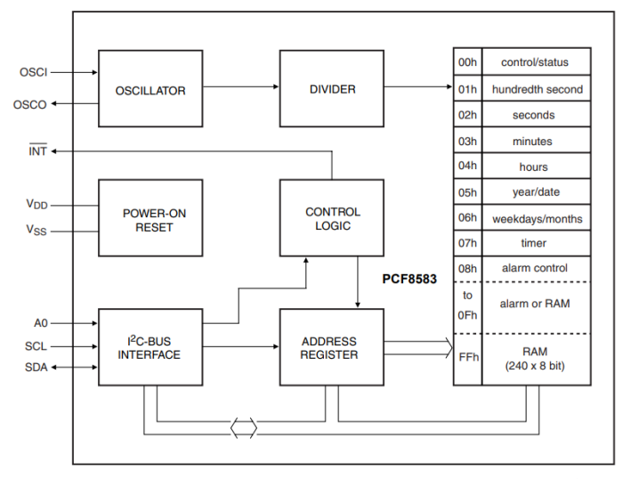
PCF8583是一個時鐘和日歷芯片,基于2048位靜態CMOS1 RAM,該RAM被組織為256個字乘8位。地址和數據通過雙線雙向I2C總線串行傳輸。內置字地址寄存器在每個寫入或讀取數據字節后自動遞增。地址引腳A0用于對硬件地址進行編程,允許在沒有額外硬件的情況下將兩個設備連接到總線。
內置32.768kHz振蕩電路和RAM的前8個字節用于時鐘、日歷和計數器功能。接下來的8個字節可以編程為報警寄存器或用作空閑RAM空間。剩下的240個字節是空閑的RAM位置。

功能和優點
12C總線接口工作電源電壓:2.5 V至6 V
時鐘工作電源電壓1.0 V至6.0 V,溫度為0°C至+70°C
240×8位低壓RAM
數據保持電壓:1.0 V至6.0 V
工作電流(fSCL=0 Hz時):最大50μA
具有四年日歷的時鐘功能
帶報警和溢出指示的通用定時器
24小時或12小時格式
32.768 kHz或50 Hz時基
串行輸入輸出總線(I2C總線)
自動字地址遞增
可編程報警、定時器和中斷功能
從地址:A1h或A3h用于讀取,A0h或A2h用于寫入
引腳

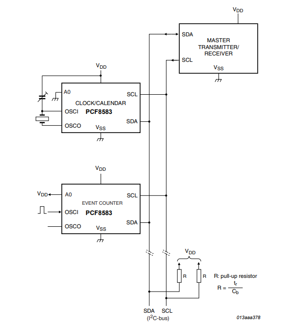
應用示例圖

方框圖

詢價列表 ( 件產品)
哦! 它是空的。