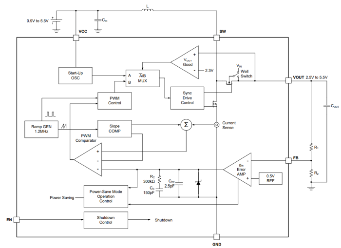
圣邦微生產的SGM6603是一款恒定頻率、電流模式、同步升壓開關穩壓器。輸入電壓可接受0.9V至5.5V范圍內的電壓。輸出電壓可調,峰值為5.5V。該設備還具有3.3V和5.0V固定輸出版本。
高開關頻率使電感器和電容器的尺寸最小化。集成功率MOSFET和內部補償使SGM6603易于使用,并將整個解決方案融入緊湊的空間。

SGM6603在輕負載時進入省電模式,以保持高效率。抗振鈴控制電路通過在不連續模式下阻尼電感器來減少EMI問題。SGM6603提供真正的輸出斷開,允許VOUT在關閉期間變為0V,而無需從輸入源汲取任何電流。
SGM6603-ADJ的輸出電壓可以通過外部電阻分壓器進行編程,SGM6603-3.3/SGM6603-5.0的輸出電壓內部固定在芯片上。該設備有綠色SOT-23-6包裝。它在-40℃至+85℃的環境溫度范圍內運行。
特征
0.9V至5.5V輸入電壓范圍
3.3V和5.0V固定輸出電壓
可調輸出電壓高達5.5V
效率高達90%
30μA(典型)靜態電流
1μA(最大)關斷電流
6V輸出電壓箝位
使用節能模式(PSM)提高輕載效率
停機時負載斷開
超溫保護
提供綠色SOT-23-6包裝
-40℃至+85℃工作溫度范圍
應用
單電池鋰電池供電產品
便攜式音頻播放器
移動電話
個人醫療設備

典型應用圖


引腳和封裝

小型整體解決方案電源電路

方框圖
詢價列表 ( 件產品)
哦! 它是空的。