精密數模轉換器(DAC)是高性能信號處理系統的關鍵數據轉換組件,這些DAC被用于多個細分市場和應用。例如,通信行業的無線與有線應用,工業市場從80系統到大型工業控制器,醫療系統中的患者監測或成像系統等......ADI提供了非常豐富的DAC產品組合,分辨率從8位到20位,在性能、尺寸、功耗和易用等特性上都具有行業領先優勢。本文將結合該公司的DAC產品,看在各種應用中高精度DAC如何從組件到信號鏈級別的各種具有挑戰性的偏置和控制應用。
為你的應用選擇最佳的DAC
DAC市場非常龐大,僅ADI公司每年為各種應用銷售數以百萬計的器件。有時候DAC不是用在主信號鏈中,而是構成支持電路的一部分,它執行外圍功能,例如提供控制信號電平設置或校準功能。這些應用對于任何終端系統的成功都是至關重要的,但它們通常不是系統設計人員的關注重點。因此,很難確定在此類系統中DAC用于什么目的,以及何時需要此類產品。
DAC在信號鏈中可以執行很多功能,例如偏置的生成、失調和增益控制、定位和控制,以及像波形的產生等。下圖顯示了一些主要的高端最終應用,在這些應用中經常可以找到特定功能的DAC。

精密DAC適合于要求1LSB(最低有效位)或更小誤差的高精度、高達20位分辨率的應用;Nano DAC是ADI受歡迎的低壓單電源產品系列,功耗低,解決方案尺寸最小,適合于需要高密度且存在空間限制的應用;digiPOT系列產品可以用于簡化開環應用或匹配容差,提供易失性和非易失性存儲解決方案,支持最多1024位調整應用;直接數字頻率合成和阻抗轉換器可提供快速采集和高精度調諧分辨率,DDS的目標應用是需要精密或敏捷的頻率和相位控制的應用。ADI還有乘法DAC輸出和雙極性DAC產品系列,可提供快速建立特性和最高+/-10V的寬輸出范圍。乘法DAC是電流輸出DAC,需要緩沖器才能轉換為輸出電壓,此類DAC允許將AC或DC輸入信號用作基準電壓;工業DAC提供廣泛的可編程輸出范圍,從適合標準電流環路通信的4-20mA到適合執行器控制的±10 V,還能與ADI HART調制解調器相結合,為過程控制和工廠自動化應用提供可靠且精確的解決方案。下面是兩個應用實例。
一、
基于1 ppm DAC AD5791設計精密電壓源
高分辨率數模轉換器的常見用途之一是提供可控精密電壓。分辨率高達20位、精度達1 ppm且具有合理速率的DAC的應用范圍包括醫療MRI系統中的梯度線圈控制、測試和計量中的精密直流源、質譜測定和氣譜分析中的精密定點和位置控制以及科學應用中的光束檢測。
半導體處理技術、DAC架構設計和快速片內校準技術的發展使穩定、建立時間短的高線性度數模轉換器成為可能。這種轉換器可提供高優于1 ppm的相對精度、0.05 ppm/°C溫度漂移、0.1 ppm p-p噪聲、優于1 ppm的長期穩定性和1MHz吞吐量。這類小型單芯片器件保證性能規格,無需校準且簡單易用。AD5791及其配套基準電壓源和輸出緩沖的典型功能框圖如下圖所示。

AD5791是一款單芯片、20 位、電壓輸出數模轉換器,具有額定的1 LSB積分非線性度(INL)和微分非線性度(DNL),是單芯片1 ppm 精度的數模轉換器(1 LSB@20位為220分之一 = 1 ppm)。該器件設計用于高精密儀器儀表以及測試和計量系統,與其他解決方案相比,其整體性能有較大提升,具有更高的精度、體積更小、成本更低,使以前不具經濟可行性的儀器儀表應用成為可能。
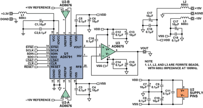
下圖是采用AD5791數模轉換器的一種精密電壓源電路示意圖,其中以AD5791 (U1)作為精密數控1 ppm電壓源,電壓范圍為±10V,增量為20 μV;以AD8676 (U2)作為基準緩沖;以AD8675 (U3)作為輸出緩沖,絕對精度取決于外置10 V基準電壓源的選擇。

二、
基于雙電源雙極性輸出DAC實現精密10V工業應用
許多現代工業和儀器儀表系統可以接入多個不同電源,最常見的是15V用于模擬電路,3V或5V用于數字邏輯,其中大部分應用要求輸出以10 V擺幅驅動外部大負載。一種可能的解決方案是選擇能夠直接產生所需輸出電壓的雙極性輸出DAC。還有一種解決方案是使用低壓單電源(LVSS)DAC,將其輸出電壓放大至所需輸出電平。

雙極性輸出DAC的主要元件如以上功能框圖所示。它由精密DAC、基準電壓源、基準電壓緩沖器、失調和增益調整以及輸出放大器組成。集成精密基準電壓源以適應16位應用非常困難,但最近的工藝進步和設計技術允許在片內設計和集成具有出色漂移和熱特性的基準電壓源。熱關斷、短路保護等故障保護模式,以及上電/關斷等狀況下的輸出控制,是雙極性DAC通常會集成的重要特性,可以簡化系統設計。DAC提供數字碼以相對于基準電壓轉換輸出電壓。調整模塊提供偏移和調整DAC傳遞函數的功能。
AD5062是ADI的nanoDAC系列產品,是一款低功耗、單通道16位無緩沖電壓輸出DAC,采用2.7 V至5.5 V單電源供電。相對精度規格為±1 LSB,保證工作單調性,微分非線性規格為±1 LSB。該器件采用靈活的三線式串行接口,能夠以最高30 MHz的時鐘速率工作,并與標準SPI、QSPI?、MICROWIRE?、DSP接口標準兼容。AD5062的基準電壓通過外部VREF引腳提供。片內提供基準電壓緩沖。該器件內置一個上電復位電路,確保DAC輸出上電至零電平或中間電平并保持該電平。此外還具有關斷特性,在關斷模式下,器件在5 V時的功耗通常降至300 nA(典型值),并提供軟件可選輸出負載??赏ㄟ^串行接口進入關斷模式,該器件的總非調整誤差小于0.8 mV。

詢價列表 ( 件產品)
哦! 它是空的。