LT3477 是一款具有雙通道軌至軌電流檢測放大器和一個內部 3A、42V 開關的電流模式、3A DC/DC 升壓型轉換器。它集成了一個傳統的電壓反饋環路和兩個獨特的電流反饋環路,旨在起一個恒定電流、恒定電壓源的作用。兩個電流檢測電壓均被設定為 100mV,并可采用 IADJ1和 IADJ2引腳進行獨立調節。可在典型應用中實現高達 93% 的效率。LT3477 具有一種可編程軟起動功能,用于限制啟動期間的電感器電流。誤差放大器的兩個輸入均可從外部獲得,從而提供了正和負輸出電壓 (升壓、負輸出、SEPIC、反激)。利用一個外部電阻器可將開關頻率設置在 200kHz 至 3.5MHz 的范圍內。
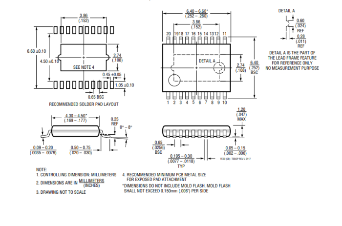
LT3477 采用耐熱增強型 20 引腳 (4mm x 4mm) QFN 和 20 引腳 TSSOP 封裝,從而為恒定電壓和恒定電流應用提供了一個完整的解決方案。
優勢和特點
雙通道 100mV 軌至軌電流檢測放大器
寬輸入電壓范圍:2.5V 至 25V
3A、42V 內部開關
高效功率轉換:達 93%
能夠以降壓、降壓-升壓或升壓模式來驅動 LED
利用外部電阻器來設定頻率:200kHz 至 3.5MHz
可編程軟起動
低 VCESAT開關:0.3V/2.5A
可提供正和負輸出電壓 (升壓、負輸出、SEPIC、反激)
采用耐熱增強型 20 引腳 (4mm x 4mm) QFN 和 20 引腳 TSSOP 封裝
應用
大功率LED驅動器
DSL調制解調器
分布式電源
輸入/輸出限流升壓,
逆變、反激變換器
恒壓、恒流電源


封裝引腳

典型應用示例圖

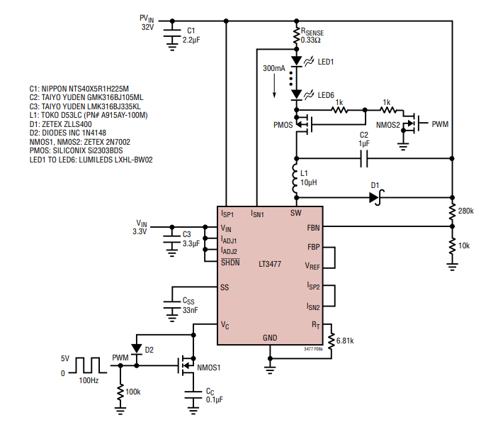
32V至6個白色LED:帶PWM調光的降壓模式

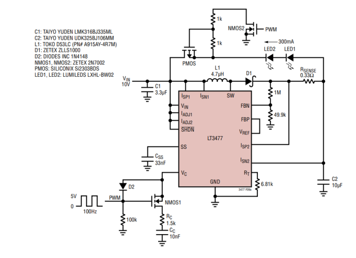
10V至2個白色LED:帶PWM調光的降壓-升壓模式

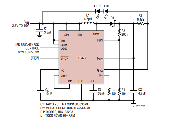
降壓-升壓模式LED驅動器

Ef?ciency

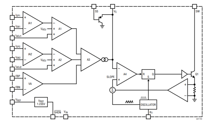
LT3477方框圖
詢價列表 ( 件產品)
哦! 它是空的。