ME2107 是一系列高效、低功耗、帶有使能真關斷 及短路保護功能的 PFM 控制同步升壓 DC-DC 轉換器。 內置使能真關斷功能,使能關斷時,輸入輸出真正斷開, 系統消耗電流極低,且具有短路保護功能,提高設備使 用周期和可靠性。 ME2107 可提供 1.8V~5.0V 輸出電壓,步進 0.1V。 芯片 0.9V 輸入時可啟動輸出 3.3V 電壓帶 1mA 以上負 載。適合應用單節堿性、鎳氫干電池供電設備。同步升 壓,SOT23-5 封裝,外圍僅需要四個元件,就可以完成 低輸入電池電壓升壓到所需的工作電壓。
特點
高效率:93%
低壓啟動:0.9V@IOUT=1mA
低靜態電流:7.5uA
頻率:320KHz
輸出電壓:1.8V~5.0V
輸出精度:±2%
輸出電流:300mA 以上
使能真關斷
短路保護
同步整流
封裝形式
5-pin SOT23-5
應用場合
1~3 節干電池的電子設備、單節鋰電供電設備
數碼相機、LED 手電筒、LED 燈、血壓計、遙控玩 具、無線耳機、無線鼠標鍵盤、醫療器械、汽車防 盜器、充電器、VCR、PDA 等手持電子設備
典型應用圖

選型指南

產品腳位圖

封裝

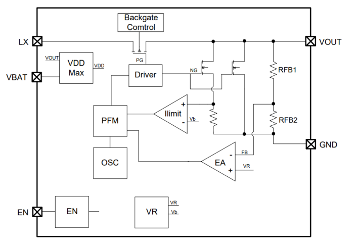
芯片功能示意圖

詢價列表 ( 件產品)
哦! 它是空的。